幸运飞行艇直播记录查询开奖结果
Hi~ 你好,欢迎来到幸运飞行艇直播记录查询开奖结果官方网站!
在线报名
成绩查询
技能证书查询
检测报告查询
快速通道:
网站首页
|
关于我们
|
资质证书
|
协会公告
|
近期课程
|
新闻动态
|
环境展示
|
联系方式
服务项目
/ Service Items
主营推荐
技能鉴定
培训中心
检测业务
公司公告
当前位置:
网站首页
>
公司公告
> 详情
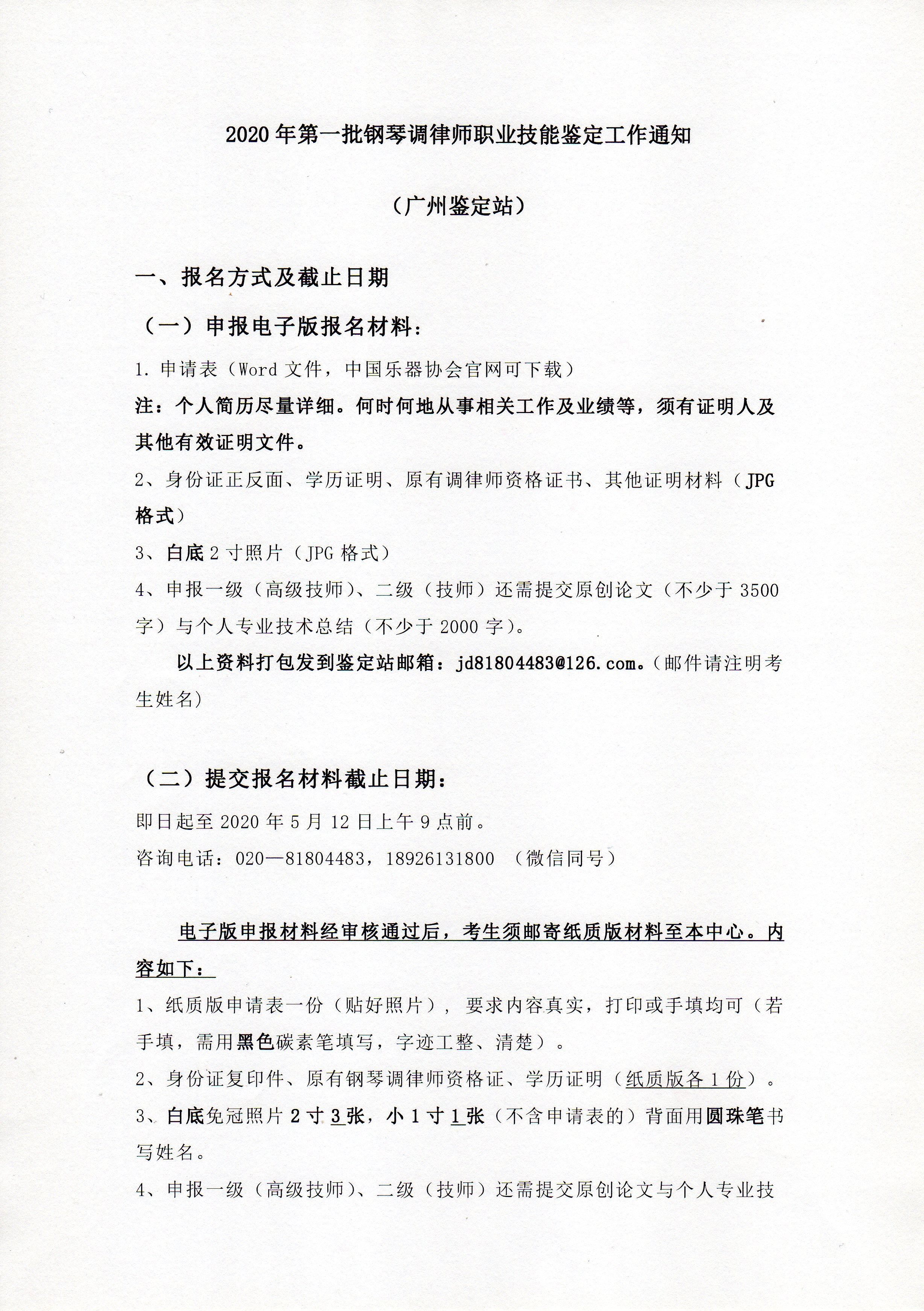
2020年第一批钢琴调律师职业技能鉴定工作通知
发布人:管理员
发布时间:2020-04-29 19:36:29
上一篇:
公正性和保密性声明
下一篇:
幸运飞行艇直播记录查询开奖结果检测能力介绍
返回上一页
金库门
|
人事管理解决方案
|
水景喷泉设计安装
|
英国PI
|
北京消防检测
|
广州喷码机
|
天津货代
|
厅堂扩建声系统验收
|
化学检测
|
广东省社会培训评价组织职业技能等级认定
|
钢琴调律师技能等级评价
|
专业钢琴调律课程
|
钢琴调律培训
|
乐器检测
|
广州恒声检测
联系恒声检测
检测联系:18028630800
培训联系:18926131800
a81804483@126.com
广州市荔湾区中南街渔尾西路8号五栋7008室
微信扫一扫在线客服
检测服务:020-81803873,18028630800 培训鉴定服务:020-81804483,18926131800
地址:广州市荔湾区中南街渔尾西路8号五栋7008室
CopyRight © 2019-2025 幸运飞行艇直播记录查询开奖结果 jxyp168.com All Rights Reserved
粤ICP备62654892号-1
在线客服
在线咨询:
在线报名:
查询服务:
服务时间:
8:00-20:00
扫一扫微信加关注
百度
幸运飞行艇直播记录查询开奖结果